会员登录
会员注册
网站首页
Home
走进维能
About us
产品介绍
Products
高压柜系列
元件系列
新闻资讯
News
集团新闻
公司动态
公司活动
工程案例
Project
招商加盟
Join us
人力资源
Recruitment
2022年招聘
人力资源理念
下载中心
联系我们
Contact us
盘厂联盟
联盟介绍
信息披露
联盟动态
技术共享
挂网动态
项目备案
信息披露
您当前位置:
网站首页
»
盘厂联盟
»
信息披露
时间: 2016-10-28 13:56:55
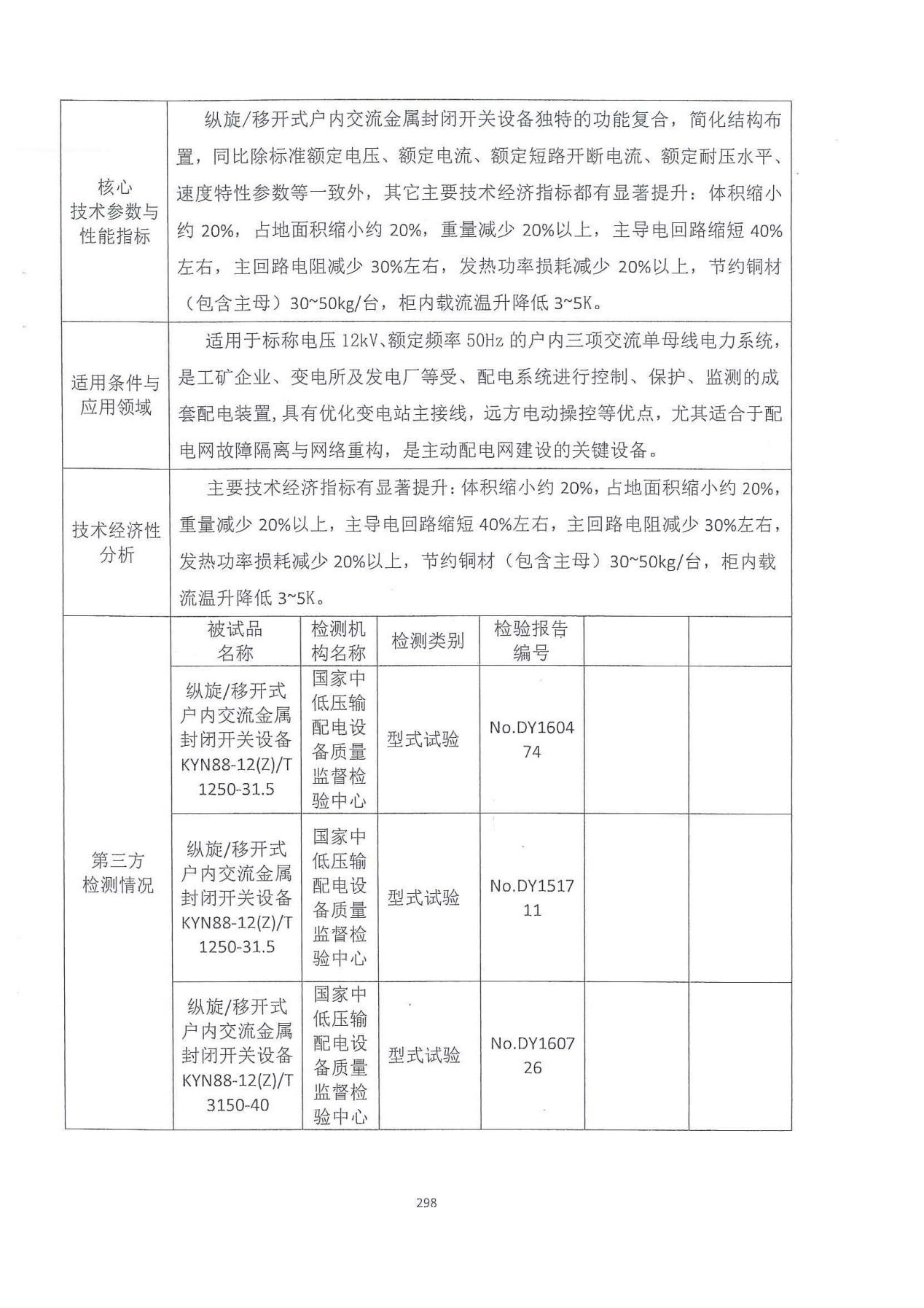
产品入选南方电网公司重点推广科技成果和引进新技术目录
上一页:
2018年盘厂客户会议成功召开--创新发展维能联合体
下一页:
产品入选2016年电力新技术目录(电网部分)
ر